仙境传说:新启航九游版是一款高水准制作的二次元MMORPG手游,构建了一个充满奇幻色彩的异世界,你将进入其中开启一段有趣的冒险之旅。游戏承接了RO系列的世界观,玩家将在这个充满哥特、复古、童话氛围的世界中展开冒险。游戏通过无限制的非线性地图,让玩家的足迹从首都普隆德拉出发,途径森林、草原,行至沙漠绿洲梦罗克,伴随天气变化,感受专属于RO的世界风情。
游戏亮点
1、六大职业体系,包括剑士、弓箭手、魔法师、服事等,每个职业都有多段转职选择。
2、玩家可以根据个人喜好和游戏需求选择合适的职业,并通过升级和转职来提升角色实力。
3、玩家可以在米德加尔特大陆上自由探索,击败MVP首领赢取丰厚奖励。
4、游戏中有丰富的副本和挑战任务,玩家可以通过组队、实时语音互动等方式与其他玩家共同完成任务。
5、游戏内设有交易行系统,允许玩家之间进行物品、装备和货币的交易。
6、玩家可以通过交易行买卖普通装备、稀有装备、头饰、材料、消耗品等,实现资源的自由流通。
游戏优势
1、游戏采用无商城、全产出、自由交易的模式,杜绝了工作室的存在,延长了游戏的生命周期。
2、玩家可以通过自己的努力和资源积累来提升实力,享受游戏的乐趣。
3、游戏注重社交互动,玩家可以通过实时语音互动、组队冒险、公会活动等方式结交新朋友。
4、公会系统为玩家提供了更多的社交机会和福利,玩家可以参与公会任务、挑战公会副本等。
5、游戏画面精美细腻,场景设计充满童话氛围。音效震撼动听,为玩家带来沉浸式的游戏体验。
仙境传说新启航音投刺客玩法攻略
“音投刺客”顾名思义主要技能就是音速投掷。
1、技能加点
这是咱的技能页加点,上面加点5以上的,后面肯定是要加满滴。
首先音投的被动技能是要点满的,其次是加暴击、暴击伤害的技能肯定是要点顶配的。
但是音投这个主动技能不一定要点满,加点越高技能cd越长,前期cd不够,要根据你的cd来点,做到可变冷却差不多是0。
残影和隐匿能点就点,可以加高贵的移速,容易去躲一些技能,还有就是翻滚技能最好点满,因为翻滚后有减伤,可以硬吃技能,追王什么的打伤害很实用。
无影之牙也要点一下,pvp,pve爬塔很好用,可以手动控蚁后虎王的召唤怪。
二转进阶之后,就可以点涂毒和致命涂毒,加毒元素伤害。然后就是幻影分身,能解控能减伤,最实用的一个技能,没必要点满,这个技能加点不减冷却,只加伤害,加几点能用就行。(技能放不完的,可以去自动攻击那个设置里面,整几个组合技,根据自己的习惯来)
2、武器选择
这游戏蓝色装备性价比是最高的,武器饰品我用的都是蓝色的,因为刺客对防具要求不高,我就用了白色的,比较省资源(个人感觉武器也可以用白色,因为相同资源下武器的那点攻击对音投技能的伤害加成是真不大)。
护符很重要,音投是24秒可变冷却,前期肯定是选择急速护符,我个人用的是紫色急速护符,因为金色护符都没有加力量的,加力量的就只有80级紫色护符,为了后面可以直接继承,不浪费太多资源,就选择了这个。
(说明一下,最好不要碰紫色武器!!!这游戏紫色装备性价比是最低的,点名武器,拿精炼4的武器来说,白色和蓝色精炼差了10%,蓝色紫色差了4%,紫色金色差了16%,你没看错,这sha niao策划把紫色加成6%挪到了金色上面,被动还没用,精炼又费资源,一无是处,是个大坑!!!别问为什么知道这么清楚,因为咱就用过,饰品和护符还算可以,因为装备自带属性百分比,再加上资源远远小于武器,欧皇可以用用。)
3、卡片、强化、附魔、精炼
对于战力提升来讲肯定优先卡片,战力提升的性价比最高,但是资源少的情况下可以自己挂,和其他三个同时进行;第二就是强化,综合且稳定的提升,能增加容错;第三就是附魔,因为活动很多,附魔石比较好弄,可以先拉到6,再拉到8,拉10的话资源就多了,建议先把饰品拉到10,然后用寒辉附魔石附魔百分比力量(后面要说),性价比最高,不接受建议当我没说。最后是附魔,附魔去拉到4还是很容易的,已经能用很长一段时间了,4以上会损坏掉级,就比较难了,建议最后去搞,慢慢来,因为我怕你会退游。
先说卡片,卡片肯定是去补属性的,前面没有什么固定的装配,差暴击补暴击卡,差急速补急速卡,后面哪个属性溢出,再把卡片换掉。现在玩了几个月后,影装和公会祈福加的暴击已经很高了,再加上刺客的双倍暴击被动和30%暴击主动技能buff,只需要装两张8%暴击卡就能差不多满爆了(120%-130%),而且后面也会慢慢换掉,在暴击这一点刺客还是有很大优势的。(公会祈福积累起来加成很大,一定要去做工会任务)
到70级后就可以解锁很多卡槽了,武器6%物伤加成卡片很贵,先买俩装精英卡槽,其他三个可以用狄奥斯过度,这张卡加成面很广很实用,有资源的大哥还可以额外做几把武器搞体型卡或者恶魔不死卡用,没有就算了(别用攻击卡百分比!!!!!!!!,就像蚂蚁卡一样,贵的同时对音投加成还不大,花瓶一个),饰品肯定是装香香的妖道卡,精英卡槽就装榔头狗卡片。
防具的话随便了,因为暴击早就满爆了,不需要披风那个暴击卡片,直接做肉就行。最后就是头饰卡,80级前就装马尔卡片,80级后,是个大提升,紫色力量护符换了之后,就要换大斧哥布林卡片去减冷却,还不够就换几张急速卡去堆,当然如果有波王卡就优先波王,10%的物伤加成很大(最好整个金色头部,有两个槽,而且不贵,没钻石去扭蛋100万水晶左右,有钻石直接交易所买,更便宜)。
再说说强化附魔精炼,在这方面去提升的时候肯定要和觉醒对应,比如这个强化,全60就可以有40%的有额外的加成,附魔精炼和这个类似。
精炼这部分呢,随缘吧,咱也看不懂这概率,但是还是要说一声紫武别碰!!!除了护符饰品,性价比是一点没有。武器没资源的非酋可以用白色,影响不大,甚至对于容易吃到觉醒加成来说,比蓝色还好,看看咱的精炼+5就知道有多难(仅限音投刺客),至于加不加保护石,紫金肯定要防损坏(当然也有个技巧,万一运气好出个相同位置的紫装,卖不掉想分解,那分解之前就去继承下来,裸敲,损坏了再继承回去分解,当然币肯定是绑定的了),蓝白的话,损坏保护没必要加,掉级保护石5以下没必要,五以上怕掉级的加保护,赌狗不用。(看主播说虽然加保护概率会变低,但是一直用会有保底,就像影装升级一样)。
主要还是附魔这部分,二转之前主附魔攻击,二转之后肯定都去附魔力量,如果急速暴击不够可以在饰品附魔上面补,到后期力量很高的情况下,武器可以附魔物伤加成或者毒属性加成,伤害会高点。附魔经验这方面,个人感觉除去活动,用什么来升附魔等级差别不大,用附魔石总体花费会少点,用一级精魔矿石比较容易刷力量属性金色词条,各有各的好处。下面截的别人的附魔经验和属性,凑合着看吧,我很懒。(但有一点很重要,就是商团商店有个附魔石售卖,中期就可以去刷好感度,900好感度解锁瑰晶饰品附魔石,这个有百分比力量属性,加成很大!!!,最主要冶炼等级升的很慢,开服到现在几个月了交易所都没几个卖的。)
商团附魔石
附魔经验和各城镇附魔石所需数量
再者就是影装,在音投基本成型之后就可以去升级影装了,建议先升到四级,有个被动对音投加成很大,能提升20-30%的秒伤。影装四级的基础属性也够拉很长一段时间了,等基础属性拉满后再搞五级就行。(多参加公会活动,不然没材料升影装,和影装基础属性)
最后说说属性堆积,一般来说,暴击急速属性堆到1050就可以去堆百分比属性了,而刺客的话有暴击基础属性翻倍,可以堆到1950好像,2000左右,其他职业穿透攻速啥的,咱就不了解了。(当然往上超几十几百没啥影响,别超太多就行,多了就不划算了)
游戏特色
1、游戏中引入了宠物系统,玩家可以通过使用抓宠道具“宠物雷达”来抓捕宠物。
2、宠物具有通用特性和种族天赋,能够成为冒险者战斗上的助力,并有助于冒险者生活上的效率提升。
3、玩家可以对宠物进行养成,提升宠物的属性和技能,使其成为忠实的伙伴。
4、除了战斗技能外,游戏还有挖矿、采花、钓鱼等生活技能供玩家选择。
5、这些生活技能不仅可以让玩家在游戏中获得额外的收益,还可以提升玩家的生活品质和游戏体验。
游戏评测
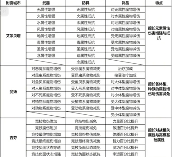
仙境传说:新启航九游版手游中拥有一幅辽阔的米德加尔特地图,玩家的足迹将遍布首都普隆德拉、沙漠之都梦罗克、魔法之都吉芬、山岳之都斐扬等风格各异的地域,在神秘、哥特、童话、复古的氛围中,感受专属于 RO 的世界风情,体验丰富的剧情故事和探索乐趣。
支持多人在线联机,玩家可以与好友一起组队冒险、开荒打宝,共同挑战强大的 MVP 怪物,解锁海量稀有装备、精美头饰、专属卡片等。还能加入公会,参与公会建设、管理和战争等活动,与公会成员携手共进,建立深厚的羁绊和默契,共同创造属于自己的传奇。
游戏截图
-
火柴人绳索英雄官方版
03-21查看 简体中文 / 118.98 MB -
火影忍者
03-21查看 简体中文 / 1.80 GB -
逍遥九歌行手游
03-21查看 简体中文 / 908.71 MB -
朕的江山vivo版
03-21查看 简体中文 / 1.88 GB -
道友请留步果盘版
03-21查看 简体中文 / 268.30 MB -
道友请留步vivo版
03-21查看 简体中文 / 209.97 MB -
女神星球官方版
03-21查看 简体中文 / 135.35 MB -
朕的江山小米版
03-21查看 简体中文 / 1.88 GB -
贪吃蛇大作战官方正版
03-21查看 简体中文 / 782.37 MB -
一念逍遥官方正版
03-20查看 简体中文 / 549.74 MB










