《胡闹厨房2》全成就达成攻略
在胡闹厨房2游戏中,包括DLC一起,一共有54个成就等玩家解锁,由于没有详细的成就系统展示,很多玩家都不知道自己还有哪些成就没有解锁,下面就为大家带来胡闹厨房2全成就达成攻略,所有成就完成条件都有详细说明。
胡闹厨房2全成就达成攻略
僵尸面包:完成主线故事剧情
隐藏食材:在所有隐藏关卡获得3星
华丽餐饮体验:配送1000道菜(被数字吓到了,该成就实际在做全成就的路上就会跳了,流程中成就)
副厨:在世界4的所有关卡获得3星
主厨:在世界5的所有关卡获得3星
行政主厨:在世界6的所有关卡获得3星
生活的调味品:配送游戏中每一种类的菜肴
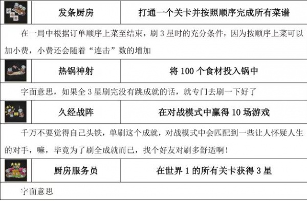
发条厨房:打通一个关卡并按照顺序完成所有菜谱
热锅神射:将100个食材投入锅中
久经战阵:在对战模式中赢得10场游戏
厨房服务员:在世界1的所有关卡获得3星
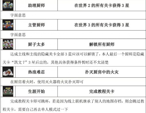
助理厨师:在世界2的所有关卡获得3星
主管厨师:在世界3的所有关卡获得3星
厨子太多:解锁所有厨师
热浪难忍:扑灭厨房中的火灾
生涯开始:完成教程关卡
晚宴小队:完成15街机模式
烹饪对决:完成15局对战模式游戏
轻拿轻掷:投掷500个物品
绝非黄油手:接住250个物品
厨房垃圾:将99个物品扔进垃圾桶
洗盘专家:清洗300个盘子
感情充沛:使用所有表情
果冻传送师:穿越传送门75次
快刀手:切碎800个物品
开关达人:触发世界地图上的所有开关
海陆大餐:在海陆大餐的所有关卡中获得3星
菜已上齐:配送海陆大餐中每一种类的菜肴
奶昔神偷:在世界1的所有关卡获得1星- Surf 'n' Turf
串串老鼠:在世界1的所有关卡获得2星- Surf 'n’Turf
一扫光:在世界3的所有关卡获得3星- Surf 'n’Turf
浸泡可乐:使用喷水枪清洗150个脏盘子或脏杯子
热浪来袭:对烧烤使用咆哮500次
厨艺对决:在Campfire Cook Off的所有关卡中获得3星
一团浆糊:配送Campfire Cook Off中每一种类的菜肴
烤棉花糖饼干之妙:在Campfire Cook 0ff世界1的所有关卡获得3星
油腻勺子:在Campfire Cook Off世界2的所有关卡获得3星
特餐推荐板:在Campfire Cook 0ff世界3的所有关卡获得3星
树木天敌:燃烧300块木柴
背包抢劫:从背包中取出500个物品
葱土不让:在Night of the Hangry Horde的全部敌群关卡中,以100%厨房生命值存活在所有带星级评定的Night of the Hangry
明星蒸锅:在所有带星际评定的Night of the Hangry Horde关卡中获得3星
连烧带烤:在Night of the Hangry Horde世界1的所有关卡中获得3星
就这么有派:在Night of the Hangry Horde世界2的所有关卡中获得3星
包装艺术家:在Night of the Hangry Horde世界3的所有关卡中获得3星
燃煤之急:在熔炉中燃烧300桶煤
定斩不饶:使用断头台切碎500 份食材
Carnival of Chaos:在Carnival of Chaos 的所有关卡中获得3星
敏捷吃货:配送Carnival of Chaos中每一种类的菜肴
美食贩子:在Carnival of Chaos 世界1的所有关卡获得3星
面包渣夫人:在Carnival of Chaos 世界2的所有关卡获得3星
超大份配料:在Carnival of Chaos世界3的所有关卡获得3星
大炮快递:用大炮发射厨师100次
调料鉴赏家:在食谱中添加芥末或番茄酱100次
这就是胡闹厨房2游戏中全54个成就的达成条件了,在后续可能还会有DLC加入,到时候也会有新成就等待玩家解锁,小编会持续为大家更的。
-
2023-12-04 魏虎娃
-
2024-10-22 魏虎娃
-
2024-09-26 魏虎娃
-
2024-08-20 魏虎娃
-
2024-08-20 魏虎娃
-
2024-08-20 魏虎娃
-
《黑神话:悟空》解压慢怎么解决?
2024-08-20
-
《黑神话:悟空》steam解压到一半显示空间不足怎么办?
2024-08-20
-
《黑神话悟空》在wegame还是steam上买
2024-08-19
-
《黑神话:悟空》最终boss是谁?
2024-08-16
